找回密码
 注册
搜索
查看: 3243|回复: 26

拜登狂撒1.9万亿美元:万物暴涨时代,真的要来了

[复制链接]
发表于 2021-1-23 06:06 PM | 显示全部楼层 |阅读模式


来源:观点(ID:baobaobutong)

这是最好的时代,也是最坏的时代;

这是智慧的年代,也是愚蠢的年代;

这是光明的季节,也是黑暗的季节。

狄更斯在《双城记》中的这句名言,似乎适用于每个时代。

一个现实是,从2020年3月到现在,各国的印钞量,已经赶上2008年之前5000年文明史的印钞总和。

随之而来的,是一个万物暴涨的时代。

1

1.9万亿美元,拜登的“第一把火”

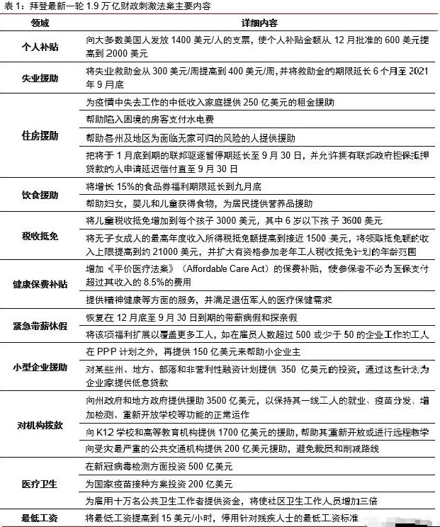
拜登在当地时间1月14日晚公布了一项刺激法案,总规模达到1.9万亿美元。这个法案名为“美国营救计划”,拜登希望给美国家庭和企业提供额外的财政支持,直到新冠疫苗在美国普及。

按照“美国营救计划”,这1.9万亿美元,约4000亿美元将用于抗击疫情,约1万亿美元将为美国家庭提供经济纾困,约4400亿美元为小企业、州和地方政府等提供援助。


看完之后,你会发现,这个方案最大的特点,就是到处撒钱。

为什么要这么做,用拜登的话来说就是:

“美国的健康正处于危险之中,没有时间再等了,我们必须行动,现在就行动。”

拜登撒钱,是为了安抚受疫情困扰的民众,保障失业困难民众的温饱,使他们不至于不顾疫情而冲上街头。

只要大家不冲上街头,加上核酸检测和疫苗,美国的疫情大概率还是可以控制住的。疫情控制住了,美国经济才能重启。

坐在家里就能白拿钱,美国民众肯定高兴。特朗普估计就得哭晕在厕所了,自己省下来的钱,给拜登做了嫁衣。

那么,这1.9万亿美元从哪来?



根据目前的数据,美国联邦债务总额已逼近28万亿美元,公共债务占GDP的比重已经超过100%,而美联储资产负债表也突破了7.4万亿美元。

答案当然是印钞。一旦拜登的拯救计划通过,美联储的印钞机又得加速转动。

实际上,凭借着美元霸权赋予的超级权力,从去年3月份开始,美国政府和美联储就开启了疯狂的“印钞”救市计划。


疫情一开始,美国就释放了3.7万亿美元,到现在已经释放了7万多亿美元。

要知道2008年的美国金融危机,美联储用了3年多时间,经过4轮量化宽松,才将1万亿美元扩张到2012年末的2.85万亿美元。美联储买的政府债,现在已经占到了美国生产总值的20%。

拿2019年世界各国GDP来比较,美国去年3月份一口气印的3万亿美元,相当于世界GDP排名第5的英国一年的国民生产总值。

换句话说,其他国家辛辛苦苦赚十几年的收入,美国可以轻轻松松直接印出来。

这就是美元的“钞能力”。一切的源头,只因美元的世界货币属性,谁让全世界都认美元呢。

在风险可控的范围内,印钞就能解决的事,无论是哪一个美国总统,都乐意去做。

拜登这“第一把火”,迎风就能起势。

2

大放水时代,万物暴涨

美国疯狂大放水,钱会流向哪?

一般来说,如果一个国家在短时间内疯狂印钞,本国货币会迅速贬值,物价会迅速飞涨。

这个可以参考如今的津巴布韦币和1946年前后的当局法币。21世纪初,津巴布韦遭遇恶性通货膨胀,2008年,津巴布韦发行了全球迄今为止面值最大的纸钞,一张钞票的面额高达100万亿元,但这100万亿,却连一块面包都无法买到。去菜市场买个菜都得带一车的货币。


但,尽管年年疯狂印钞,美国从2000年至今,物价通胀水平基本保持在2%左右,在2000年的前几年,美国甚至保持了0通货膨胀。

美国低通胀的秘密,同样在于美元的世界货币地位。超发的美元并没有在国内市场流通,而是被美国输送到全世界,也就是说,通货膨胀也被输送到了全世界。

超发的美元要输送到全世界很简单,就是海量进口外国生产的各类商品。最后,美国购买到了全世界劳动人民的生产成果,而其他国家手里多了大量美元。美国继续印钞,其他国家手里的美元很快就贬值了。

通过这种方式,美国成功实现了国内通货膨胀的乾坤大挪移,顺利收割了全球财富。

美联储放水,华尔街在全球无压力轻松做老板,其他国家肯定不能坐等被收割,所以也会跟着放水,印钞、增发债券、降低利率……

所以,你会看到,疫情以来,大家都在放水,全球成了“一片汪洋”。

根据统计,如果按照名义价值计算,从2020年3月份到现在,除中国之外的10个主要西方国家,印的钞票,抵得上2008年之前5000年文明史所有的印钞量。

9个月,抵过去5000年,你想想,这水得有多大!

全球大放水的结果显而易见——我们进入了一个万物暴涨的时代。

大宗商品在涨。

原油在涨,经过2020年的跌穿地心,如今原油市场已经恢复正常,加上沙特限产,原油价格已经涨到了2020年3月份以来的最高点。玉米在涨,从1900元/吨,上涨到2600元/吨;铝从11000元/吨上涨到16000元/吨;铜从42000元/吨上涨到59000元/吨;最疯狂的是铁矿石,从500元/吨,上涨到1100元/吨……

股市在涨。

拜登上台后,市场预感到更大的经济刺激即将到来,标普指数再创新高,站上了3800点。

2020年以来的A股不必多说,大家都在期待新一轮牛市的到来,公募基金认购火爆,发行规模创下3.16万亿元的新高。当然,没有变的是,这依旧是一种“结构性牛市”——一部分股票牛气冲天,大部分股票熊态毕显。

楼市在涨。

在中国,深圳、上海、广州、杭州等城市房价继续拉升。在最近的上海,甚至有学区房一月之间涨超20%。1月10日挂牌的梅园二街坊仅37.72平方米的1985年建“老破小”学区房,单价已经高达19.8万元/平方米,直逼汤臣一品。

尽管如此,近一周该房已有九组中介带看9次。

最猛的还是比特币。

2021开年两周,币圈就经历了一场从天堂到地狱再到天堂的冰火N重天。

去年,比特币价格在3月份一度下探至3867美元后开始不断爬升,虽略有波动,但一路向好,不断突破6000美元、8000美元、10000美元、20000美元大关。终于,在2021年1月3日攀升至3万美元,1月9日突破4万美元,涨幅超过900%。

仅仅两天之后,比特币又急转直下,下跌近1万美元,但很快又拉升至4万美元。

这场魔幻大戏,还在继续。

3

水流不均匀

在这样一种“万物暴涨”的趋势面前,每个人的感受是不一样的。

我们先来看一个数据。在2020年二季度,北京豪宅成交量同比增加55.6%,上海同比增加63.5%,深圳同比增加83.8%,均创下2018年以来季度销量新高。

在上海,浦东顶级豪宅碧云尊邸开盘,最便宜的房子1700万,最贵的高达8000万。而且,购房者要先交600万认购金,才能看到项目沙盘,获得排队摇号资格。


就是这样的豪宅,开盘遭到了疯抢,富豪们为了抢房,甚至当场大打出手。许多人第一次见识到,有钱人买房,真的像买白菜一样。

疫情之后,全民的报复性消费浪潮没有到来,但有钱人的消费,却在全面复苏。

除了豪宅,有钱人还在买豪车、买高端保险、买理财、买股票,他们的生活似乎并未受疫情太多影响,甚至越来越好。和豪宅售楼部一样,在奢侈品店,在豪车4S店,门口都排着长龙。网友感叹:

“疫情这点风险,无法撼动这群有钱人。”

富人变得更富,穷人却更穷了。

《中国家庭财富指数调研报告》显示:今年一季度,超过50%的金融资产或年收入5万及以下的家庭财富在减少。

而19%的金融资产300万以上,或32.4%的年收入100万以上的家庭,财富反而在增加。


豪宅在狂欢,全国楼市占比高达80%的刚需市场,却一片凄凉。

贝壳数据显示,2020年前8个月,66座城市中,新房市场累计成交套数同比下滑11.0%。房租的下跌更是明显,有房东甚至在微博上感慨:

“不降价根本租不出去,现在的穷人们,实在太穷了。”

银行的数据也在验证这个迹象。

招商银行个人客户存款数据显示,不到2%的个人客户(金葵花)占有总财富近50%。另有不到0.06%的个人客户(私人银行)占有总财富近30%。

根据官方数据,2019年全国人均存款为5.87万元,其中5.6亿人的存款数额为零。私人银行客户和金葵花客户的人均金融资产分别为2731.66万元和150.20万元,是全国人均存款的465倍和25倍。

6亿人每个月的收入也就1000元——这是真的。

从原因上来看,富人们资产配置齐全,且懂得适时抄底各种资产,有更多手段截流货币超发带来的财富。财富积累得越多,未来他们抗击风险的能力就越强。而穷人的收入来源单一,主要靠工资。疫情之后,他们失去了工作,或者被减薪,收入急剧减少。

大放水超发的货币并没有涌向普通人,而是变成了富人手里的筹码。富人又用这些筹码率先抢占了那些优质核心资产,实现了财富的增值。

所谓的危机,对于有钱人来说,是机;对穷人来说,只有危。

4

尾声

很多人都有一个期待——

拜登上台后,这个疯狂的世界能稍微正常一点。

但实际上,无论谁上台,结果都一样,大规模的经济刺激不可避免。

2020年,美联储印了3.2万亿美元。做一个对比,你可能会更有概念,中国人民从1980年到现在,靠着辛勤劳动并付出了环境污染的代价,用无数的钢铁、袜子、毛衣、塑料玩具等,也就攒下了3万亿美元的外汇。

你攒40年,人家印钞只要一年。

也许,无论是东方还是西方,无论是国家还是个体,都笼罩着同一个咒语——

凡有的,还要加倍给他使他多余;没有的,要把他剩下的也夺走。

——《新约·马太福音》
 楼主| 发表于 2021-1-23 06:10 PM | 显示全部楼层
在中国,深圳、上海、广州、杭州等城市房价继续拉升。在最近的上海,甚至有学区房一月之间涨超20%。1月10日挂牌的梅园二街坊仅37.72平方米的1985年建“老破小”学区房,单价已经高达19.8万元/平方米,直逼汤臣一品。

尽管如此,近一周该房已有九组中介带看9次。

我们先来看一个数据。在2020年二季度,北京豪宅成交量同比增加55.6%,上海同比增加63.5%,深圳同比增加83.8%,均创下2018年以来季度销量新高。

在上海,浦东顶级豪宅碧云尊邸开盘,最便宜的房子1700万,最贵的高达8000万。而且,购房者要先交600万认购金,才能看到项目沙盘,获得排队摇号资格。



想到多村, 宇宙的中心,是不是不涨就没天理了 , 呵呵。。。

回复 鲜花 鸡蛋

使用道具 举报

 楼主| 发表于 2021-1-23 06:14 PM | 显示全部楼层
本帖最后由 bokchoy888 于 2021-1-23 06:15 PM 编辑

上帝欲使人灭亡,必先使其疯狂  , 2045  AI WILL END US ALL, LOL  
回复 鲜花 鸡蛋

使用道具 举报

 楼主| 发表于 2021-1-23 06:15 PM | 显示全部楼层
世人都晓神仙好,惟有功名忘不了!
古今将相在何方?荒冢一堆草没了.
世人都晓神仙好,只有金银忘不了!
终朝只恨聚无多,及到多时眼闭了.
世人都晓神仙好,只有姣妻忘不了!
君生日日说恩情,君死又随人去了.
世人都晓神仙好,只有儿孙忘不了!
痴心父母古来多,孝顺儿孙谁见了?
回复 鲜花 鸡蛋

使用道具 举报

发表于 2021-1-23 08:42 PM | 显示全部楼层
回复 鲜花 鸡蛋

使用道具 举报

发表于 2021-1-23 09:04 PM | 显示全部楼层
bokchoy888 发表于 2021-1-23 06:10 PM
在中国,深圳、上海、广州、杭州等城市房价继续拉升。在最近的上海,甚至有学区房一月之间涨超20%。1月10日 ...

没仔细看帖吧?豪宅在涨,但是普通宅卖不动了,租金在下降。贫富悬殊越来越大。
回复 鲜花 鸡蛋

使用道具 举报

发表于 2021-1-23 09:06 PM | 显示全部楼层
bokchoy888 发表于 2021-1-23 06:10 PM
在中国,深圳、上海、广州、杭州等城市房价继续拉升。在最近的上海,甚至有学区房一月之间涨超20%。1月10日 ...

1.png
回复 鲜花 鸡蛋

使用道具 举报

发表于 2021-1-23 09:16 PM | 显示全部楼层
Cobra 发表于 2021-1-23 09:06 PM

其实不是豪宅,国内是只有一线的大涨了,三四线的小城市还跌了,有些像2012年以前中国的房市,只有主要城市在大幅上涨。

评分

1

查看全部评分

回复 鲜花 鸡蛋

使用道具 举报

 楼主| 发表于 2021-1-23 10:01 PM | 显示全部楼层
Cobra 发表于 2021-1-23 09:04 PM
没仔细看帖吧?豪宅在涨,但是普通宅卖不动了,租金在下降。贫富悬殊越来越大。



当然看到了。。。。must be fake news!
回复 鲜花 鸡蛋

使用道具 举报

发表于 2021-1-23 11:06 PM | 显示全部楼层
bokchoy888 发表于 2021-1-23 06:15 PM
世人都晓神仙好,惟有功名忘不了!
古今将相在何方?荒冢一堆草没了.
世人都晓神仙好,只有金银忘不了!

房价必须腰斩

评分

1

查看全部评分

回复 鲜花 鸡蛋

使用道具 举报

发表于 2021-1-23 11:33 PM | 显示全部楼层
大放水必然带来的一轮核心资产荒。多伦多房价腰不腰斩其实很简单,就是一个宇宙中心的房产算不算核心资产的问题。

评分

1

查看全部评分

回复 鲜花 鸡蛋

使用道具 举报

发表于 2021-1-23 11:42 PM | 显示全部楼层
万物暴涨,只有工资不涨,惨!

评分

1

查看全部评分

回复 鲜花 鸡蛋

使用道具 举报

 楼主| 发表于 2021-1-24 12:21 AM | 显示全部楼层
deep 发表于 2021-1-23 11:33 PM
大放水必然带来的一轮核心资产荒。多伦多房价腰不腰斩其实很简单,就是一个宇宙中心的房产算不算核心资产的 ...

多伦多房价腰斩!!!
回复 鲜花 鸡蛋

使用道具 举报

发表于 2021-1-24 12:30 AM | 显示全部楼层
Autumn 发表于 2021-1-23 11:42 PM
万物暴涨,只有工资不涨,惨!

说到点子上了,所以怎么刺激,就是没有通货膨胀。
回复 鲜花 鸡蛋

使用道具 举报

发表于 2021-1-24 12:31 AM | 显示全部楼层
deep 发表于 2021-1-23 11:33 PM
大放水必然带来的一轮核心资产荒。多伦多房价腰不腰斩其实很简单,就是一个宇宙中心的房产算不算核心资产的 ...

定义一下什么是核心资产。
回复 鲜花 鸡蛋

使用道具 举报

发表于 2021-1-24 12:32 AM | 显示全部楼层
wozaitaxiang 发表于 2021-1-23 09:16 PM
其实不是豪宅,国内是只有一线的大涨了,三四线的小城市还跌了,有些像2012年以前中国的房市,只有主要城 ...

这个在股市的概念就是牛市后期,只有大股在涨,因为大家都没钱了,只能有选择性的涨。
回复 鲜花 鸡蛋

使用道具 举报

发表于 2021-1-24 12:59 AM | 显示全部楼层
Cobra 发表于 2021-1-24 12:31 AM
定义一下什么是核心资产。

这是一千个哈姆雷特的定义。简单的说就是富人越买越富,穷人越来越买不起的好股票,好房子,好商品、、、
回复 鲜花 鸡蛋

使用道具 举报

发表于 2021-1-24 01:10 AM | 显示全部楼层
Cobra 发表于 2021-1-24 12:32 AM
这个在股市的概念就是牛市后期,只有大股在涨,因为大家都没钱了,只能有选择性的涨。

那加拿大现在这种哪里都在涨算是刚开始?
回复 鲜花 鸡蛋

使用道具 举报

发表于 2021-1-24 10:48 AM | 显示全部楼层
本文中提到“特朗普估计就得哭晕在厕所了,自己省下来的钱,给拜登做了嫁衣。”,---这可不是事实
事实是:川普异想天开,想通过减税让美国在他国的企业回归本土。结果是:税减了,企业没回归,导致美国国债推高36%:
The national debt has increased by almost 36% since Trump took office
川普是个最烂的总统,可是许多华人是川普的铁杆粉丝,简直是莫名其妙。
我一直反对川普的政策。反对贸易战,反对高科技出口限制,反对川普的减税政策。
川普的金融策略是错的,把利率弄成零,失去了降低利率对市场的调控杠杆,所以拜登和Yellen今后只能印钱、发钱。

评分

1

查看全部评分

回复 鲜花 鸡蛋

使用道具 举报

发表于 2021-1-24 10:48 AM | 显示全部楼层
wozaitaxiang 发表于 2021-1-24 01:10 AM
那加拿大现在这种哪里都在涨算是刚开始?

现在房子上涨也是有选择性的啊,Condo没人要了,150万以上的房子基本卖不动了,卖的火的都是100万左右的。加上爆量上涨,这个就是牛市后期的特征。
回复 鲜花 鸡蛋

使用道具 举报

您需要登录后才可以回帖 登录 | 注册

本版积分规则

手机版|小黑屋|www.hutong9.net

GMT-5, 2025-12-5 12:32 AM , Processed in 0.088699 second(s), 19 queries .

Powered by Discuz! X3.5

© 2001-2024 Discuz! Team.

快速回复 返回顶部 返回列表