很多人在进入一段关系前,都觉得找到「那个人」,并顺利和 Ta 在一起,就可以称之为是一段美好的爱情故事了。
然而,现实生活里故事从「在一起」时才刚刚开始。
一段感情刚萌芽的时候,人们常常以为对方就是自己的 Mr./Mrs. Right,认为所谓的灵魂伴侣就是默契十足,在任何时候都心意相通、相处融洽。
但实际上,这个世界从来不存在「完美爱情」,而找到对象后,你可能才会明白的一件事是:
在亲密关系里,发生冲突的频率要远远高于你的想象,不论是多么「契合」的伴侣。
而且,和想象中不同的是,关系中的冲突未必是一件坏事——如果处理得当,冲突反而能成为促进两人关系的重要契机。
研究发现,恋爱期间的伴侣们,平均每周会发生 2-3 次冲突,而夫妻也报告他们每个月都会经历 1-2 次「不愉快的争论」,并且这个这个频率三年中没有发生变化。
可以说,亲密关系里的冲突是绝对无法避免的,与其想着逃避,不如学会如何应对冲突,让冲突发挥它的正面作用。
面对冲突有 4 种应对方式:
人们应对冲突会做出种种反应。有些反应具有破坏性,会不利于亲密关系;而有些反应则具有建设性,有利于维持和提升亲密关系。有些应对方式是主动、公开地面对争端;而有些应对方式则是被动的,试图绕过问题。
按照「破坏性-建设性」、「主动-被动」两类维度,心理学家 Caryl Rusbult(1982)将亲密关系中应对冲突的方式分成四类:退出(exit)、忽视(neglect)、协商(voice)和忠诚(loyalty)。可以对应接下来的描述,看看自己是属于哪种应对方式。

退出是以主动的、但却是破坏性的方式来应对冲突,强硬地要求伴侣服从自己、为自己妥协。比如威胁结束关系,提出对抗性的问题,或是作出粗暴、恶意的反应,例如大喊大叫或对伴侣大打出手。
它被称为退出,是因为这种关系中,以这种方式应对冲突的人,一旦冲突发生,就直接退出了好好解决冲突的努力。
粗暴地应对冲突也会导致双方陷入负面情感的相互作用(negative affect reciprocity)模式,来回不断地传递愤怒情绪。
忽视是指以消极的方式应对冲突,眼睁睁地看着情况恶化下去却坐视不管。比如会避免和伴侣讨论关键性的问题,自顾自地与伴侣拉开距离;或是不直接和伴侣起冲突,改为因为和冲突无关的事指责伴侣。
回避冲突的人,甚至会用其他不利于亲密关系的方式来缓解焦虑,例如出轨。忽视会对亲密关系造成损害。
当一个人用忽视进行回应后,Ta 的伴侣可能会试图主动地解决冲突,逼迫忽视者作出回应,结果形成了「追逐-逃避」模式,形成恶性循环(Millder & Perlman, 2010, p.340)。
另一种情形是,被忽视的伴侣可能也会转为消极应对,双方都不再就这件冲突进行讨论。表面上结束了冲突,实际上并没有真正解决问题。
忠诚是一种被动但有利于亲密关系的反应,忠诚者并不会主动交流,只是乐观地等待境况的改善。
忠诚与忽视的区别是,在面对伴侣的沟通要求时,忽视者会回避交流:打断对方的话,或者就是不肯谈论与冲突有关的问题。而忠诚者并不回避交流:当伴侣发起讨论或批评时,忠诚者会温和地进行反驳,或者坦率地说出自己的想法。
协商是积极应对冲突的方式,试图通过沟通来恢复或改善亲密关系。
协商者会与伴侣共同讨论问题;而当协商者觉得两个人不足以解决问题时,他们也会积极寻求第三方的帮助,例如朋友或是婚姻咨询师等。
进行协商的伴侣们,更容易达到积极结果,例如达成一致、双方折中,或是一起找出更好的方法。
但有一点可以确定的是,吵出来真的比冷战对关系更好。
在亲密关系中,不是冲突都会表现出愤怒和敌意,也不是所有冲突都是公开外露的。
有时,伴侣可能意识不到他们对我们造成了痛苦,也就没意识到两人之间存在着冲突。我们也会选择不对伴侣挑明两人间的冲突。研究发现,有 40% 的人会在感到冲突和恼火时,选择不告诉伴侣(Millder& Perlman, 2010, p.329&331)。
比起这些没有被表达的冲突,直接发生的争吵对关系有更多积极的作用。它能满足人们在关系中自我表达的需求。
人际关系学家发现,伴侣们没有表达出的烦心事越多,他们对亲密关系往往越不满意。一味退避冲突的新婚伴侣,在今后的婚姻生活中也往往更不快乐。
而且,比起直言不讳的人,在亲密关系中感受到冲突却没有充分表达的中年女性,在未来 10 年里死亡的可能性比那些经常吵架的人高出 4 倍。
其实,吵出来的冲突给了人们一个机会,避免两人的分歧恶化成更严重的问题。如果在此基础上,能够选择一种能被双方都接受的表达方式,避免负面情绪的相互传递,这就开启了沟通的正面循环。
人们作出建设性回应,加强了伴侣的信任、提升伴侣作出同样回应的意愿,于是又反过来鼓励人们更多地作出正面回应,如此不断循环下去。
虽然有时面对冲突,人们不一定能立刻获得满意的结果,但是如果能较好地处理,则可以促进彼此的信任和了解,使亲密关系更好发展。
以上。
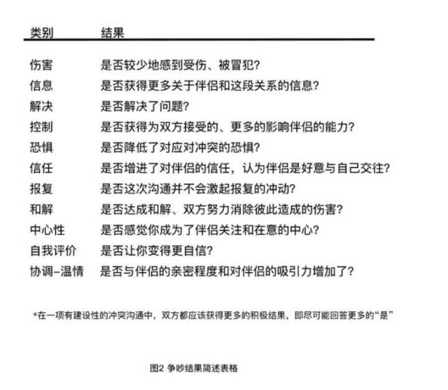
彩蛋:争吵结果简述表格👇
心理学家 Bach 和 Wydan 为了评估是否使用建设性方式来应对冲突,设计了「争吵结果简述表」,你可以在发生冲突之后,对照简述表,来判断自己是否经过了建设性的沟通(见图2)。
根据结果及时调整,让冲突成为你们关系发展的契机而非阻力。
